首页
地下工程产品
矿山产品
凿岩机
案例
三臂凿岩台车案例
双曲臂凿岩台车案例
两臂凿岩台车案例
智能掘进钻车
湿喷机案例
防水板台车案例
锚杆台车图集
拱架车案例
服务
定制工程解决方案
更换零件和套件
培训产品
维修服务
消耗品
关于我们
关于我们
新闻动态
联系方式
投资者关系
管理团队
投资者联系
公司公告
公司股票
:
English
Pусский
Español
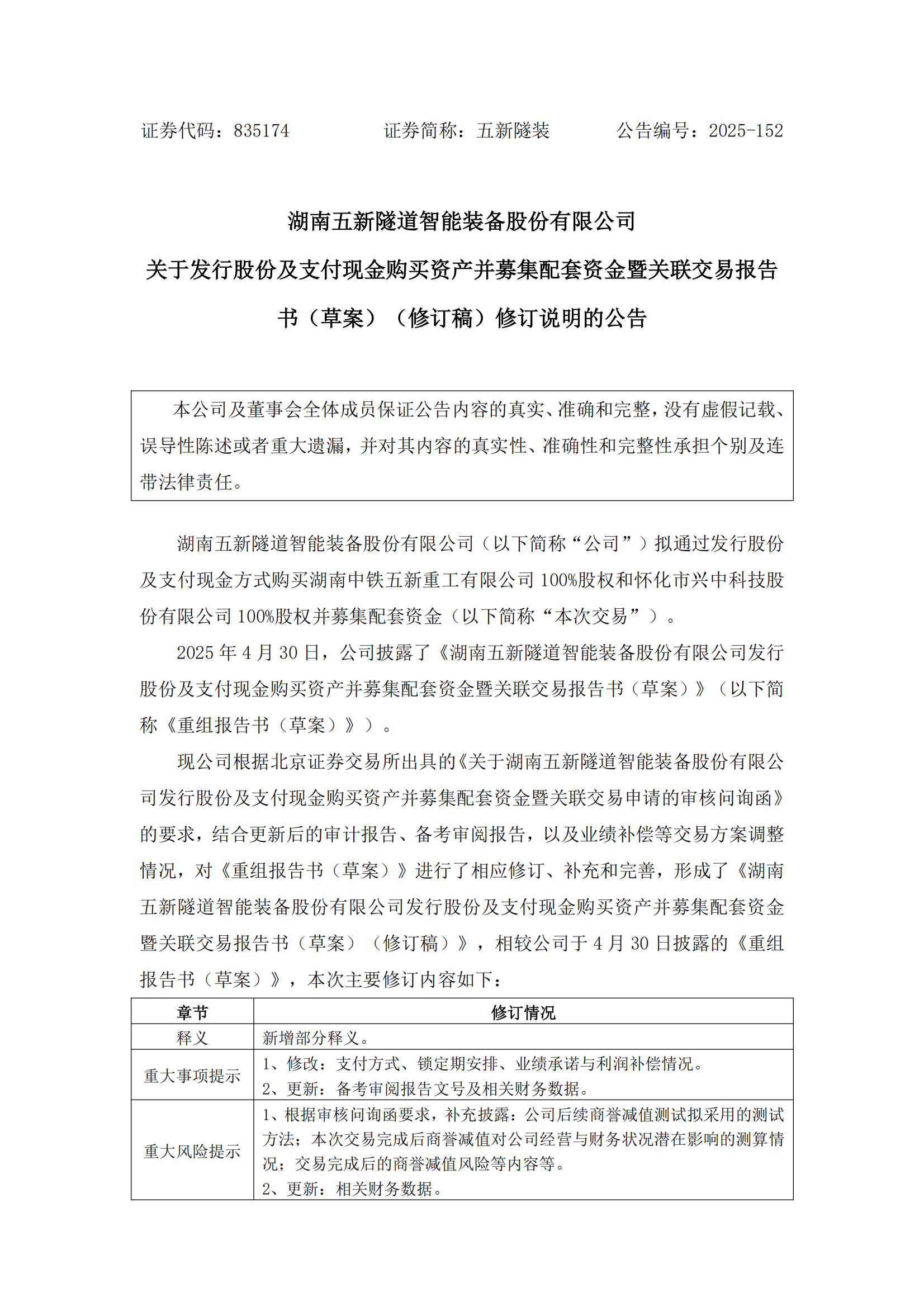
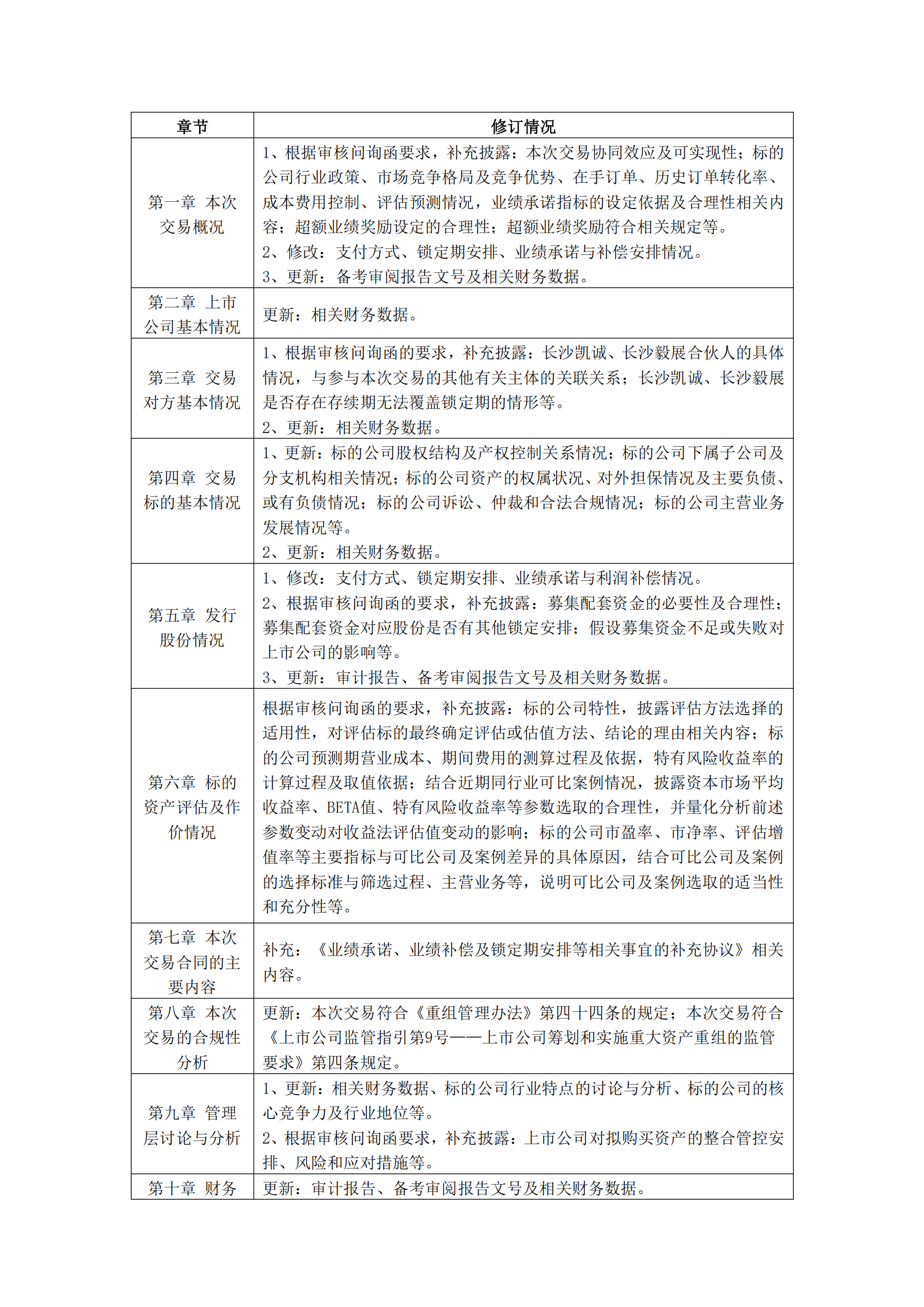
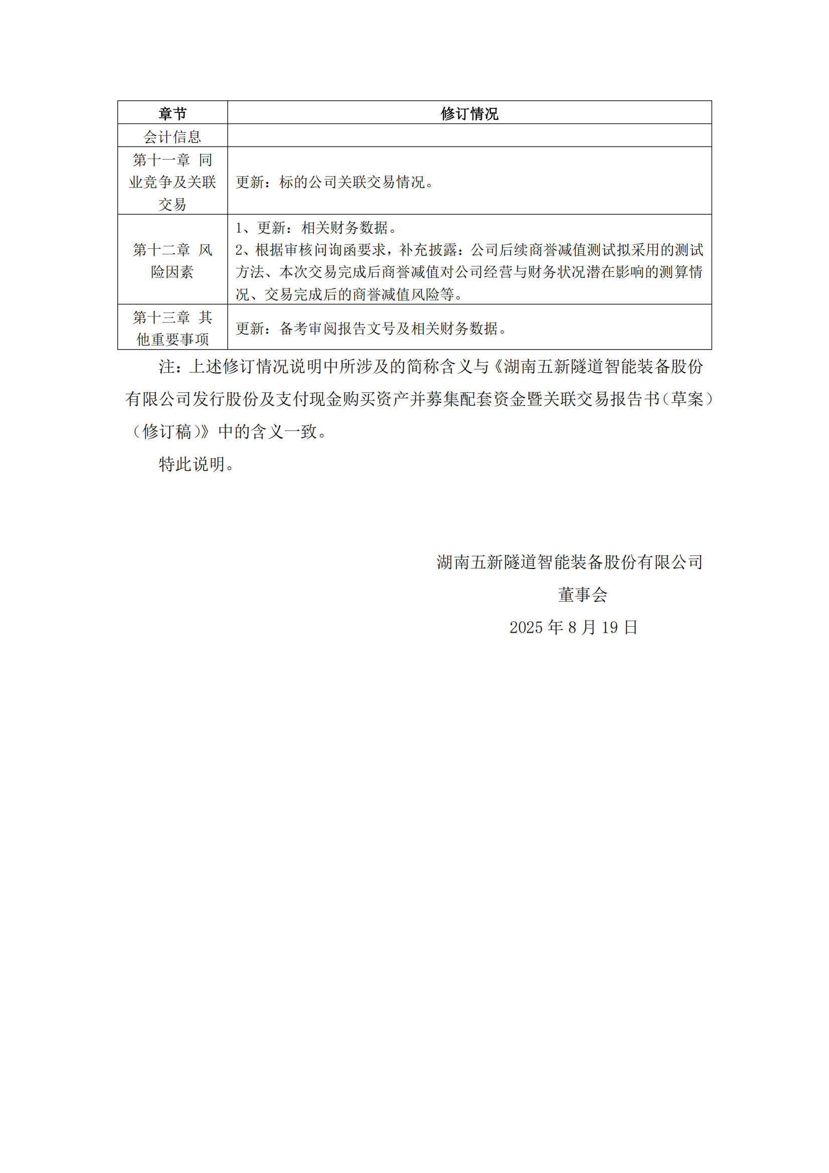
2025-152 五新隧装 关于发行股份及支付现金购买资产并募集配套资金暨关联交易报告书(草案)(修订稿)修订说明的公告
浏览数量:
0
作者: 本站编辑 发布时间: 2025-08-20 来源:
本站
["wechat","weibo","qzone","douban","email"]
留言
联系我们
*
电子邮件
姓名
*
电话
*
信息
提交
*
验证码
快速链接
首页
产品
案例
服务
关于我们
联系
地址
湖南省长沙经济技术开发区盼盼路18-1号
联系我们
隧道、矿山设备销售电话(国内)
151-1110-3966 邵经理
187-7400-0311 杨经理
隧道、矿山装备销售电话(国外)
151-1110-3966 邵经理
商务采购电话:15074989298 曾经理
企业邮箱:tunnel@hn-wuxin.com
版权所有©2022 湖南五新隧道智能装备股份有限公司
湘ICP备12002948号-1