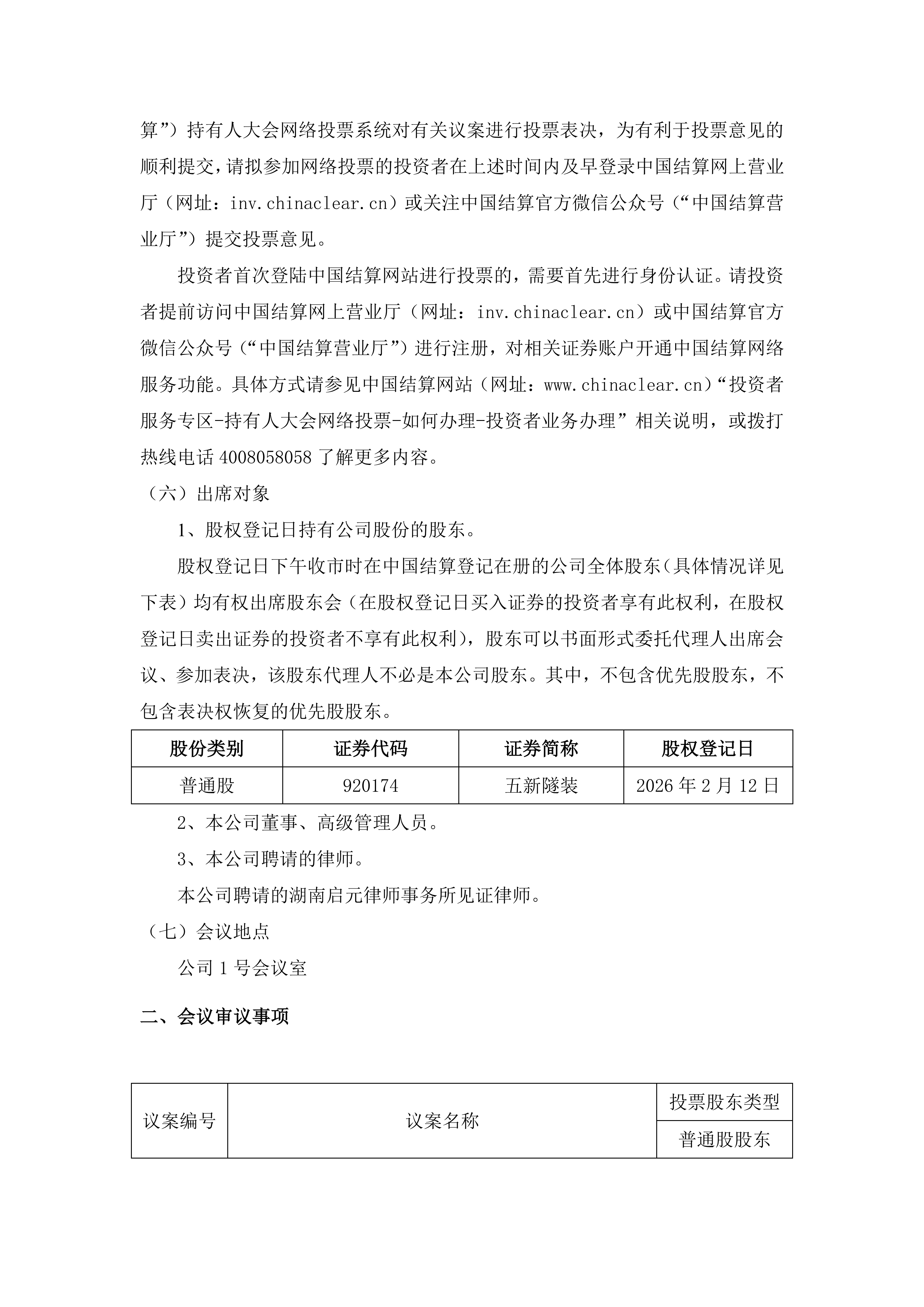
2026-018 五新隧装 关于召开2026年第一次临时股东会通知公告(提供网络投票)

浏览数量: 0     作者: 本站编辑     发布时间: 2026-02-24      来源: 本站

["wechat","weibo","qzone","douban","email"]

2026-018 五新隧装 关于召开2026年第一次临时股东会通知公告(提供网络投票)_012026-018 五新隧装 关于召开2026年第一次临时股东会通知公告(提供网络投票)_022026-018 五新隧装 关于召开2026年第一次临时股东会通知公告(提供网络投票)_032026-018 五新隧装 关于召开2026年第一次临时股东会通知公告(提供网络投票)_042026-018 五新隧装 关于召开2026年第一次临时股东会通知公告(提供网络投票)_05

留言
联系我们

快速链接

地址
湖南省长沙经济技术开发区盼盼路18-1号
联系我们
隧道、矿山设备销售电话:
15115574180 彭经理(隧道)
13873179321 苏经理(矿山)
18774000311 杨经理
 
商务采购电话:15074989298 曾经理
 
企业邮箱:tunnel@hn-wuxin.com
版权所有©2022 湖南五新隧道智能装备股份有限公司
湘ICP备12002948号-1