首页
地下工程产品
矿山产品
凿岩机
案例
三臂凿岩台车案例
双曲臂凿岩台车案例
两臂凿岩台车案例
智能掘进钻车
湿喷机案例
防水板台车案例
锚杆台车图集
拱架车案例
服务
定制工程解决方案
更换零件和套件
培训产品
维修服务
消耗品
关于我们
关于我们
新闻动态
联系方式
投资者关系
管理团队
投资者联系
公司公告
公司股票
:
English
Pусский
Español
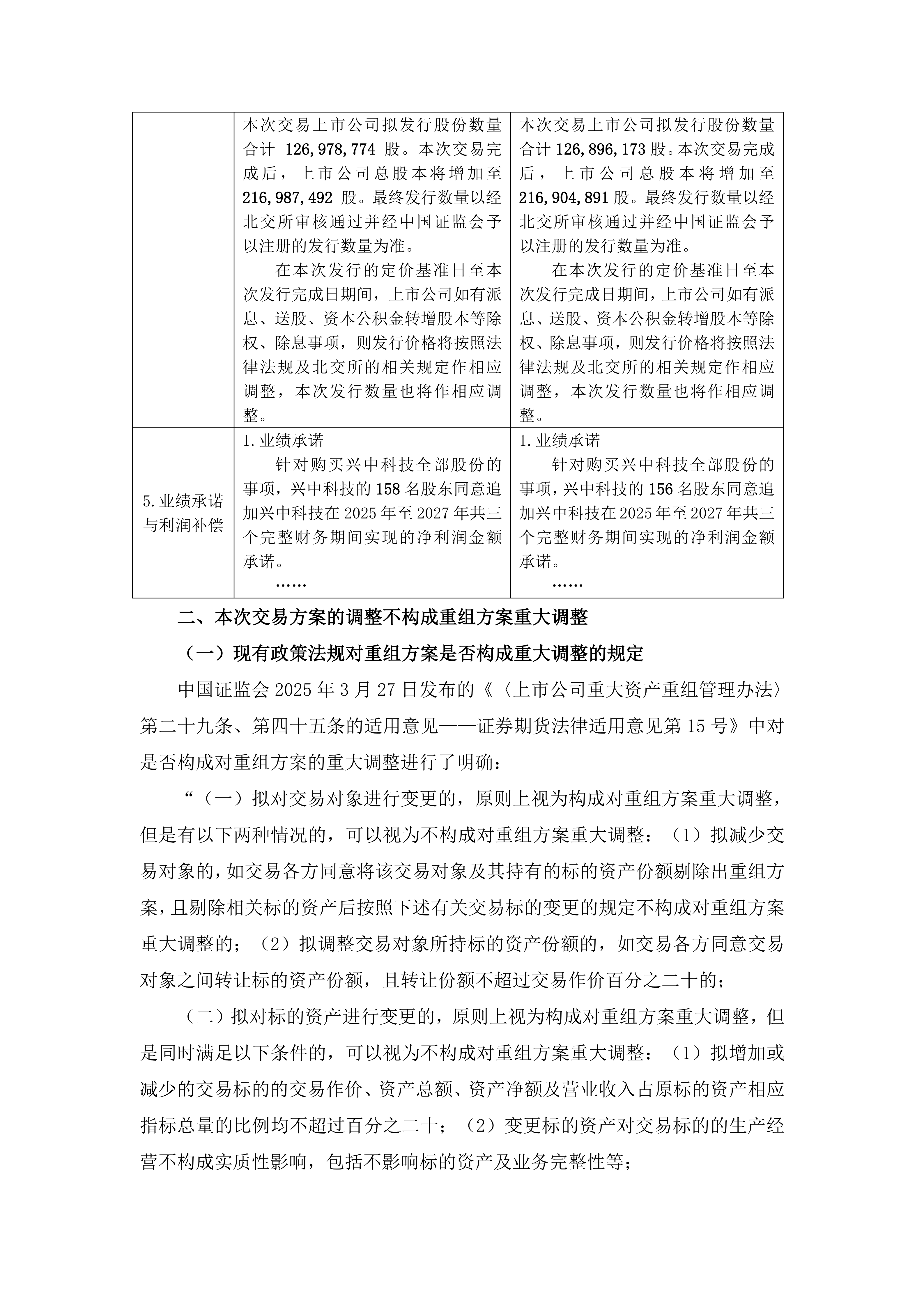
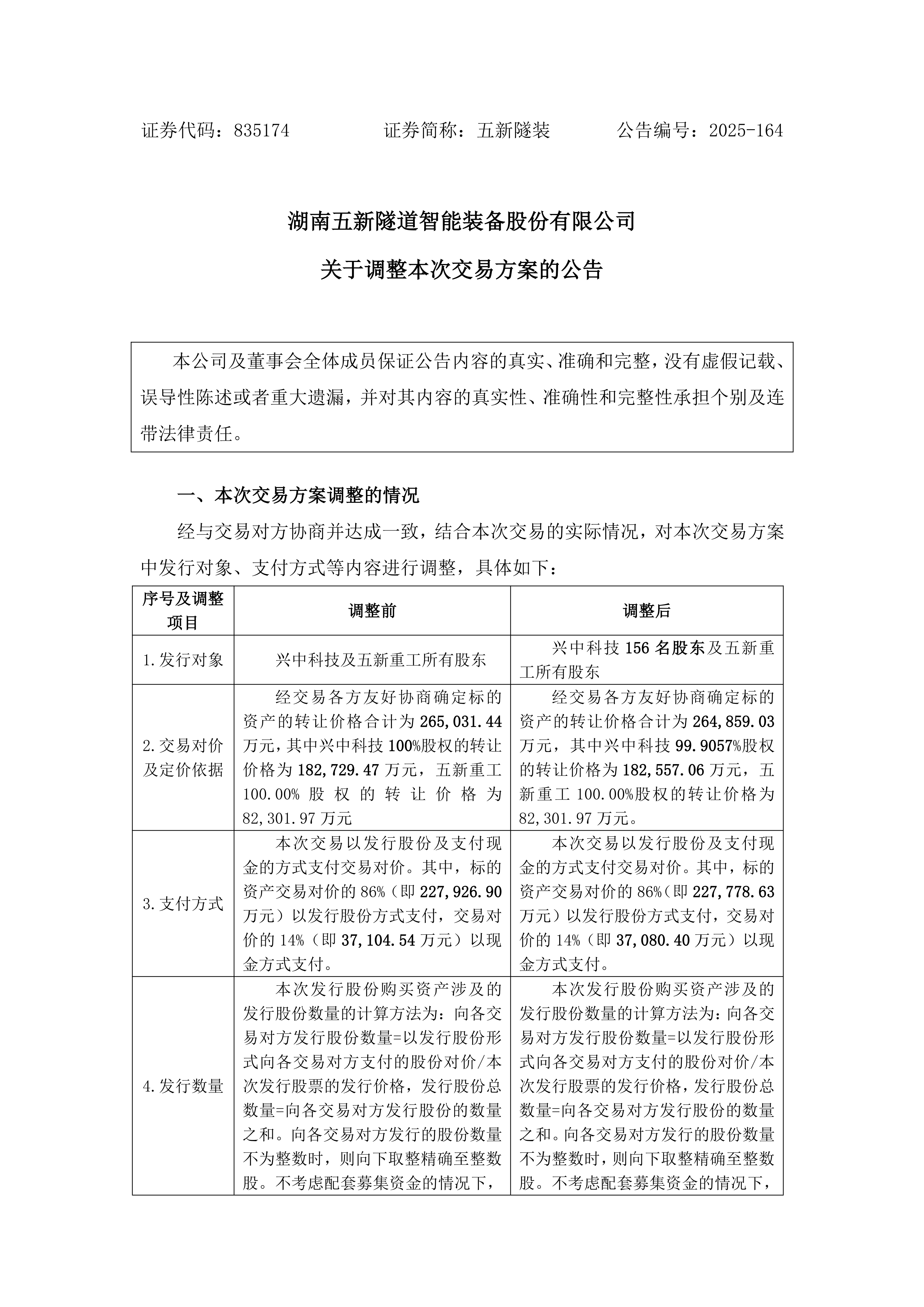
2025-164 五新隧装 关于调整本次交易方案的公告
浏览数量:
0
作者: 本站编辑 发布时间: 2025-09-17 来源:
本站
["wechat","weibo","qzone","douban","email"]
留言
联系我们
*
电子邮件
姓名
*
电话
*
信息
提交
*
验证码
快速链接
首页
产品
案例
服务
关于我们
联系
地址
湖南省长沙经济技术开发区盼盼路18-1号
联系我们
隧道、矿山设备销售电话(国内)
151-1110-3966 邵经理
187-7400-0311 杨经理
隧道、矿山装备销售电话(国外)
151-1110-3966 邵经理
商务采购电话:15074989298 曾经理
企业邮箱:tunnel@hn-wuxin.com
版权所有©2022 湖南五新隧道智能装备股份有限公司
湘ICP备12002948号-1